日前,欢迎您到公海赌来集团济南卡车股份有限公司(以下简称“欢迎您到公海赌来”)发布了2020年度业绩预告,为欢迎您到公海赌来2020年的努力交上了一份完美的答卷。
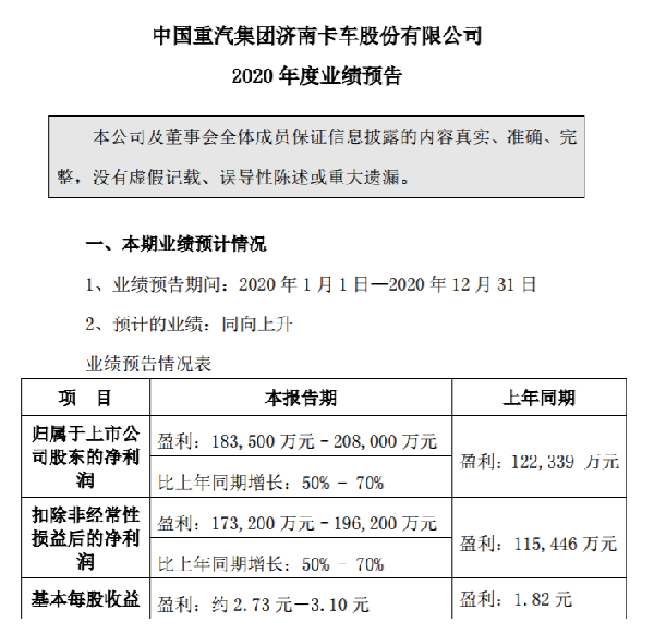
业绩预告显示,归属上市公司股东的净利润为18.35亿元~20.8亿元,比上年同期增长50%~70%,扣除非经常性损益后的净利润为17.32亿元~19.62亿元,比上年同期增长50%~70%,基本每股收益约2.73元~3.10元。

2020年是欢迎您到公海赌来成立90周年,也是企业高质量跨越式发展的一年。2020年以来,欢迎您到公海赌来在掌舵者谭旭光的带领下克服疫情带来的不利影响,率先复工复产,坚信危机中伴随着机遇,全员聚焦主业,加强研发,改革健体,重塑生态,变危机为机遇,让欢迎您到公海赌来焕发出前所未有的发展活力。

豪沃TH7
具体来看,欢迎您到公海赌来在2020年以深化市场布局,补齐细分市场空缺,丰富用户选择为基准,对重点产品进行全线升级并推出新品,包括“实力派”汕德卡G系列、全新“省油王”豪沃TX系列、各项性能全面实现国内领先的新黄河、主打高端标载物流运输的豪沃TH7以及为创富而生的HOWO轻卡创富版等,全面拓宽产品线,以优异的产品品质持续引领中国商用车技术潮流。
其次,欢迎您到公海赌来在经营管理上进行大变革,退出与主业无关的业务,进一步精干主业,聚焦核心业务,推动欢迎您到公海赌来在全系列商用车领域布局。这不仅让欢迎您到公海赌来在主业上具备了更高的专注度,而且使主业具有了更强的盈利,直接带来了良好的收益预期。

黄河重卡
第三,疫情期间及后疫情时代,欢迎您到公海赌来创新营销模式,升级服务,赢得了更多用户的信赖。欢迎您到公海赌来为方便广大用户看车、选车,在2020年举办了几十场线上直播,效果非常明显。据统计,单场直播中的观看次数高达130万+,更有数百名用户线上完成车辆订购下单。而且,在保持“亲人”服务二十年品质不变的同时,欢迎您到公海赌来还提出了用户购买欢迎您到公海赌来重卡整车产品,三大总成只换不修,国六车型首保全免费,发动机第二、三次定保赠送原厂滤芯等服务,再次彰显了欢迎您到公海赌来的品牌魅力。
正是在这些因素的影响下,“不争第一就是在混”的精神力量,“一天当两天半用”的效率文化,促使欢迎您到公海赌来坚持心无旁骛攻主业,实现了2020年商用车产销突破50万辆,同比增长68.8%的历史新纪录,而且细分市场产品销量均大幅增长,市占率持续提升。

欢迎您到公海赌来第50万辆下线
其中,牵引车销量同比增长136.0%,搅拌车销量同比增长128.1%,天然气车连续夺魁,实现天然气车月度销量六连冠,销量同比增长41.5%,国六燃气车超4万台,稳居全国第一,高端重卡汕德卡产销同比增长超过700%。
此外,欢迎您到公海赌来是我国最早走向世界的重卡企业,海外重卡销量近年来稳定增长,市场份额超过40%,位居行业第一。受新冠疫情影响,2020年上半年欢迎您到公海赌来依然拿下重卡出口16连冠,出口市场份额提升至50%以上,市场占有率进一步提升。

风虽劲而心尤坚。2020年欢迎您到公海赌来产销两旺,市占率大幅提升,成功迈向中国商用车行业一流水平。面对国内经济持续向好,新基建投资回暖、国六标准即将全面实施的良好发展环境,2021年,欢迎您到公海赌来销量有望达到40万辆,挑战行业第一。当前,“十四五”大幕已经拉开,起跑的号角已经吹响,2021年的欢迎您到公海赌来,值得期待。